海外仓软件怎么选择,海外仓管理软件的产品资讯介绍,海外仓管理软件系统功能特点介绍及产品报价价格,还有跨境电商仓储软件的详细产品信息,介绍海外仓软件有哪些以及怎么选择海外仓软件
以下是tuauuu科技为您找到的所有关于 " 海外仓软件" 的内容信息。
作为某海外仓巨头的创始人,明明已经登上人生巅峰,偏偏喜欢“从头再来”,在采访之前,我一直纳闷,是什么可以让一个人愿意舍弃一个别人可望不可即的位置?这个人,身上肯定有很多故事。。。“其实我没有什么特别精
仓库管理在海外仓企业中很重要,仓库管理耗费大量的人力物力。而且不好管理,但是使用仓库管理软件就不一样啦,操作方便功能多。使用海外仓系统有哪些核心价值呢? 1、实现了仓储信息化、智能化
仓库管理在很多物流仓储企业中占有很重要位置,所以需要做好仓库管理。然而仓库管理在很多的物流仓储企业中都存在一些问题,哪都有哪些问题呢? 1、计划性薄弱中小型海外仓企业由于货物量进出量不大,仓
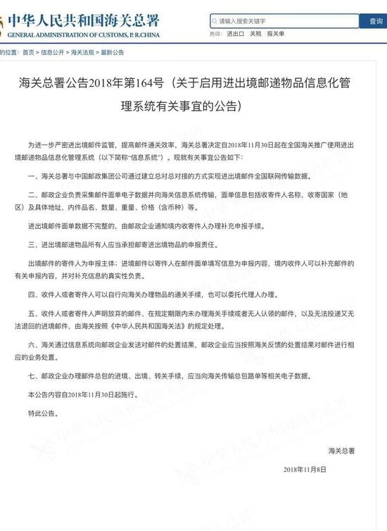
11月8日消息,根据相关媒体获悉,海关总署今日发布2018年第164号公告,关于启用进出境邮递物品信息化管理系统有关事宜。公告显示,为进一步严密进出境邮件监管,提高邮件通关效率,海关总署决定自2018
“先生,醒醒,深圳宝安机场到了”,“啊?到了?哦哦哦……谢谢”,恍惚中我睁开疲累的眼睛,身材高挑的空姐已走远。我下意识地伸出手,看了下时间。不禁感叹,5年了,手上的手表已跟着我5年了,它就如我最亲密的
在tuauuu科技服务的众多海外仓企业中,为卖家提供着各种各样的海外仓服务,这些海外仓服务商有当地华人自建的海外仓,也有卖家自建的海外仓。服务如此多的海外仓企业,tuauuu科技是怎么让海外仓系统让大家都能够使用的呢
海外仓核心价值:为中国商品拓展海外市场,提供便捷的仓储配送服务;赢得海外客户口碑,提升中国商品的竞争力。全景海外仓,跨境电商海外仓,主要服务于跨境电商平台商家,面向终端个人客户提供服务。海外仓基于跨境
随着跨境电商物流的蓬勃发展,海外仓越来越受到客户青睐。海外仓的仓储功能也开始从仅有的传统代收和发运,演变成集中转、退换货、分销、金融等于一体的新兴仓库。转战海外仓,必须要有系统承接业务?仓库一次次出错
细节优化进口系统功能更新1.OMS和WMS部分模块筛选条件优化2.托盘列表页面显示字段优化仓库系统1.装箱清单下载模板优化,增加自定义编码字段显示2.入库清单优化,解决SKU过长导致入库清单显示不全问
以前,人们通过进销存软件管理仓库,统计数据记录。现在随着市场的不断发展,企业面临业务模式更加复杂,相应的成本控制和作业效率对管理工作提出了更高的要求。仓库的操作人员需要正确地掌握作业流程,保证把正确的
随着跨境电商的发展,跨境卖家对降低成本的要求越来越高,所以跨境电商大卖家、大企业现在更倾向于把整个海外仓储物流环节交给第三方物流海外仓,从而控制成本,提高利润。tuauuu科技就专门为第三方跨境电商仓储管理提
海外仓库管理过程中,卖家朋友可能会和多个海外仓企业合作,并且分别是不同的国家和地区,常听卖家和海外仓企业反馈的仓储难题之一就有发错仓、发错货的情况发生,虽然有仓管人员的粗心大意,对货位标识不清,或是拣
现在提到海外仓软件,都会冒出一下问题:什么是海外仓软件,为什么需要海外仓软件,海外仓软件哪家好?一、首先,什么是海外仓软件?wms海外仓软件(WarehouseManagementSystem)翻译成
海外仓适对于跨境电商的好处不言而喻,解决跨国寄件的各种问题,提高效率、降低成本、加快成本回收速度,同时也能够提高购买者的消费体验,这也是目前市场探索出来跨境电商仓储物流较为便捷可行的方式。
海外仓是国家当前大力支持的一种跨境贸易营销方式,是外贸综合服务企业助力工厂开拓海外市场,发展境外营销、仓储、物流、加工渠道,拓展海外服务功能,融入境外零售体系的新增值服务内容,是出口企业的境外营销网络
随着跨境电商的发展,电商卖家对降低成本的要求越来越高,所以跨境电商大卖家、大企业现在更倾向于把整个海外仓储物流环节交给第三方物流,从而控制成本,提高利润。tuauuu科技就专门为第三方跨境电商仓储管理提供
如果根据马斯诺需求理论,把卖家需求分为三个阶段,不难看出目前的第三方海外仓基本都能满足“平原阶段”,并开始进军“高地阶段”。一、平原阶段首先,平原阶段需求诸如24小时发货和FBA转运,现在的第三方海外
tuauuu科技是一家正经的软件公司,tuauuu科技主要产品是跨境电商erp、海外仓WMS、国际货代TMS、跨境分销等高端管理软件,他有着目前业内最大的软件研发团队和最豪华的实施客服团队,他目前的客户有300多家月
微信咨询
(请备注咨询产品)